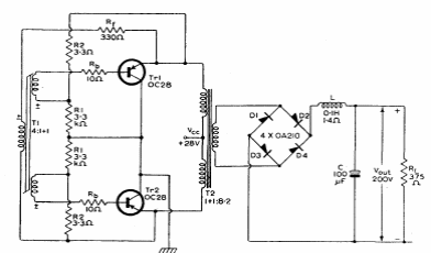
Found in a 1960's Mullard transistor manual, this circuit has an input current of 4.4 A and an output of 193 V operating at 514 Hz. No information about the transformer is given.

Found in a 1960's Mullard transistor manual, this circuit has an input current of 4.4 A and an output of 193 V operating at 514 Hz. No information about the transformer is given.
