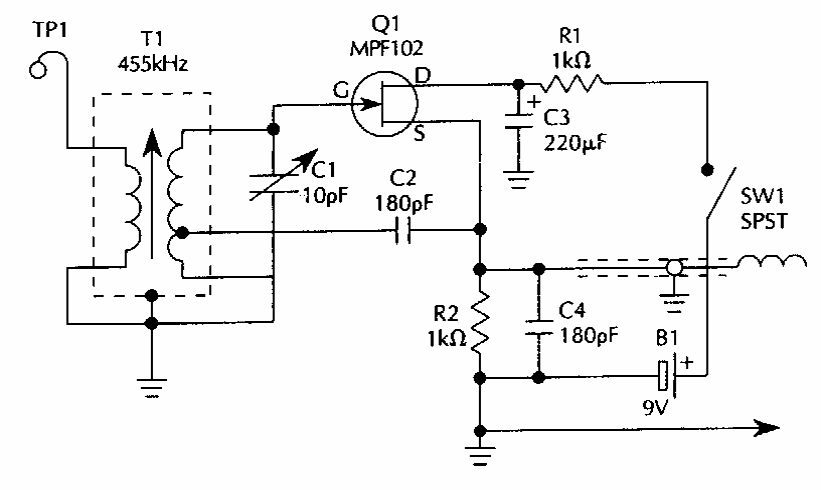
This oscillator uses a small IF transformer taken from an old transistor radio. FET admits equivalents. The circuit can be used to calibrate radios.
We found this circuit in the April 1975 Radio Electronics magazine. The circuit has a latch and...
We found this sophisticated home alarm in a 1994 documentation. The circuit supports sensors of...
This circuit was found in the 1991 Electronics Experimenter's Handbook. It activates a relay when...