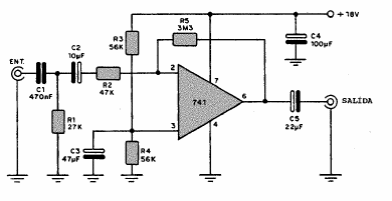
This is another one of the many preamp configurations with operationals that can be found on this site. The gain is 50 dB and can be changed by changing the 3M3 resistor.

This is another one of the many preamp configurations with operationals that can be found on this site. The gain is 50 dB and can be changed by changing the 3M3 resistor.
