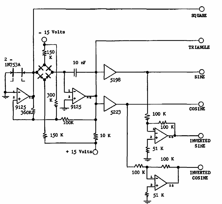
Found in an old American publication, this circuit generates signals of various waveforms. The frequency depends on the components. Operational amplifiers are from the period.
This sophisticated inverter circuit of excellent performance was found in a French publication in 1995. The...
The integrated circuit used in this application is the Texas Instruments LMV358A, a low voltage...
This circuit is from 80s documentation, using still common CMOS components. The display is 7...