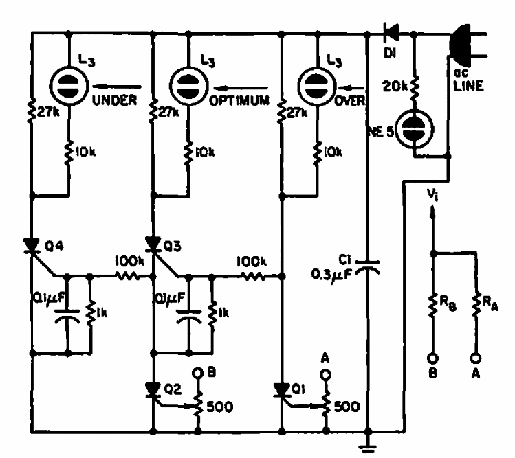
This circuit is intended for detecting 3 levels power grid voltage, and it can be adapted to operate with the most diverse voltages. The circuit uses neon indicator lamps.
This sophisticated inverter circuit of excellent performance was found in a French publication in 1995. The...
The integrated circuit used in this application is the Texas Instruments LMV358A, a low voltage...
This circuit is from 80s documentation, using still common CMOS components. The display is 7...