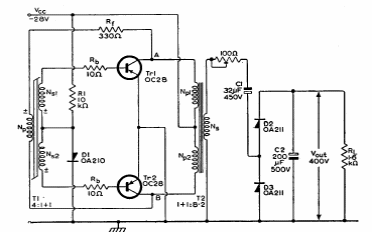
This voltage inverter was found in a 1960's Mullard manual. The transistors are from that time. No information about transformers is given. The maximum output current is on the order of 250 mA.

This voltage inverter was found in a 1960's Mullard manual. The transistors are from that time. No information about transformers is given. The maximum output current is on the order of 250 mA.
