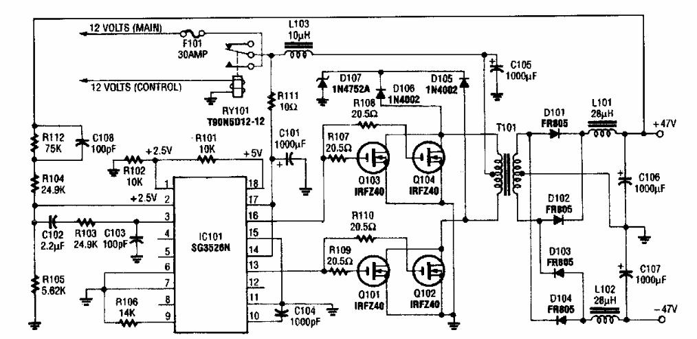
This power supply circuit for high power audio amplifiers was found in Radio Electronics from the 90's. Power MOSFETs admit modern equivalents. The output current is 5 A.
This sophisticated inverter circuit of excellent performance was found in a French publication in 1995. The...
The integrated circuit used in this application is the Texas Instruments LMV358A, a low voltage...
This circuit is from 80s documentation, using still common CMOS components. The display is 7...