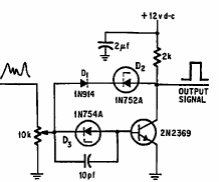
This circuit was found in old American documentation. It is intended to obtain a rectangular signal from a signal that has fast variations.

This circuit was found in old American documentation. It is intended to obtain a rectangular signal from a signal that has fast variations.
