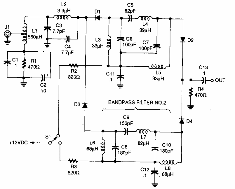
This switch or band selector for receivers was found in a Popular Electronics from the 1990s. The circuit uses a PIN diode.
This constant current circuit was found in the October 1993 Electronics Now magazine. The current can...
This circuit checks the oscillation capacity of a transistor. The circuit can be used with fixed...
This circuit was obtained in a General Electric documentation from the 90's. The circuit consists of a...