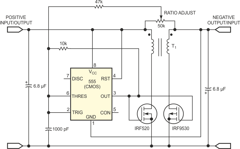
This interesting circuit was found on the Internet and is based on the 555. The circuit uses power MOSFETs that determine its output. No information about the transformer was provided.
Found in a magazine 73 for radio amateurs, in a 90's edition, this circuit uses a general-purpose FET...
The selected circuit causes a 12 V lamp with a current of up to 500 mA for the BD135 transistor to flash at...
This is one of the many applications of the 555. We found it in the November 1992 Radio...