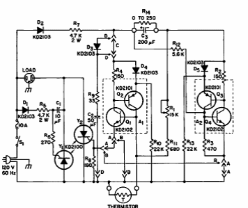
This circuit was found in a 1967 RCA SCR manual. It uses period components that can be replaced with modern equivalents.
The circuit shown in figure 5 generates square signals based on a transconductance operational amplifier...
By adding a transistor to the output and some polarization features we can obtain a higher output...
Found in the 1990 special issue of Radio Electronics Experimenter magazine, this circuit uses an...