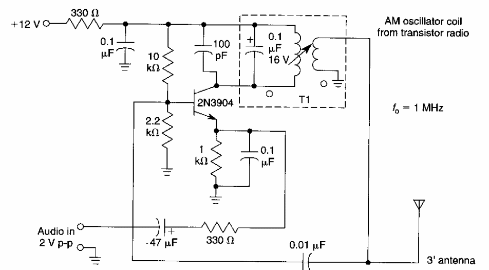
This simple wireless microphone circuit for the MW band was found in an old American documentation. The coil is the oscillator of an old MW radio.
This voltmeter has an input resistance of 200 M ohms (47 M ohms resistors can be used in series to...
We found this amplifier for record players with crystal phonocaptors in an Argentine publication from the...
This circuit for several frequencies was obtained in an American documentation from the 90s. The...