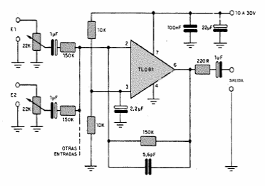
This setting appears elsewhere in this section with variation. We obtained it from a foreign documentation. More inputs can be added to the circuit.

This setting appears elsewhere in this section with variation. We obtained it from a foreign documentation. More inputs can be added to the circuit.
