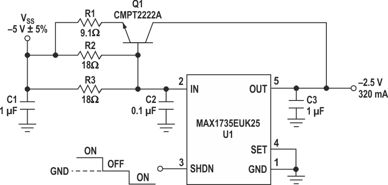
The purpose of this circuit is to increase the current of a MAX1735 regulator to obtain an output that reaches 320 mA. The circuit is based on documentation from Maxim.
This transmitter outputs signals to the analog TV range operating with composite video signals for analog...
This simple SCR delay circuit for activating a relay was found in documentation from the 1980s. The...
This circuit was obtained from HAM Radio magazine in an 80's issue. The FETs are types of the time...