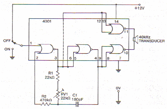
Using a 4001 and a high impedance transducer this circuit generates 40 kHz sound signals set to RV1. The supply can be made with voltages from 6 to 12 V.

Using a 4001 and a high impedance transducer this circuit generates 40 kHz sound signals set to RV1. The supply can be made with voltages from 6 to 12 V.
