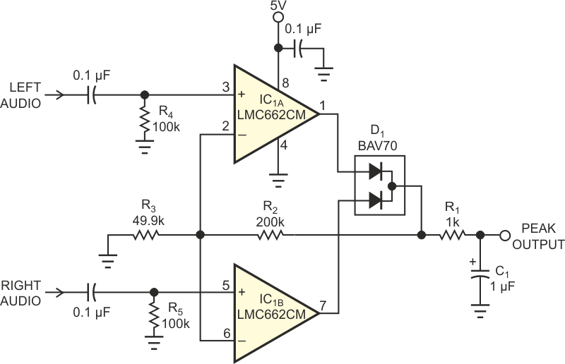
This circuit is based on the Texas Instruments LMC662 and has the function of monitoring the audio peaks of a computer-based stereo system. The circuit is for standard 200 mVrms lines being powered by unsymmetrical 5V.
This circuit is based on the Texas Instruments LMC662 and has the function of monitoring the audio peaks of a computer-based stereo system. The circuit is for standard 200 mVrms lines being powered by unsymmetrical 5V.