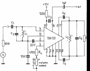
This circuit was obtained from the 1976 Siemens integrated circuits manual. It is the circuit for applying the TBA 120 as an FM demodulator.

This circuit was obtained from the 1976 Siemens integrated circuits manual. It is the circuit for applying the TBA 120 as an FM demodulator.
