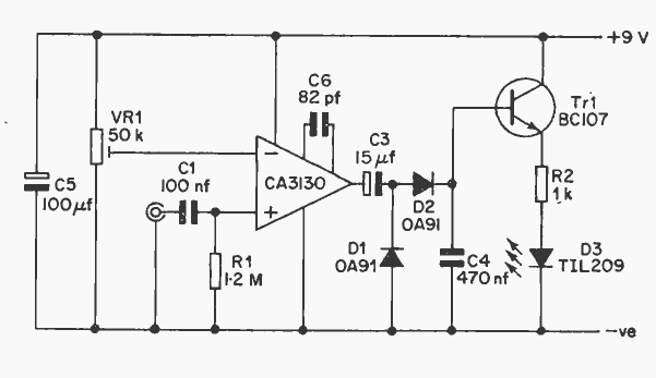
The basis of this circuit is a CA3130 operational amplifier. The transistor can be BC548, and the power supply need not be symmetrical.

The basis of this circuit is a CA3130 operational amplifier. The transistor can be BC548, and the power supply need not be symmetrical.
