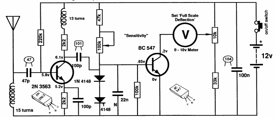
Indicated for checking the operation of small FM transmitters, this circuit was found in an Australian publication from 1991. The components are all common nowadays.
Although this version of electric fence is quite sophisticated due to the number of components it uses and...
Using the M1575 this switching converter was found in National Semiconductor documentation from...
This circuit was obtained from a 1985 Electronic Desing. The circuit uses a Darlington which may be...