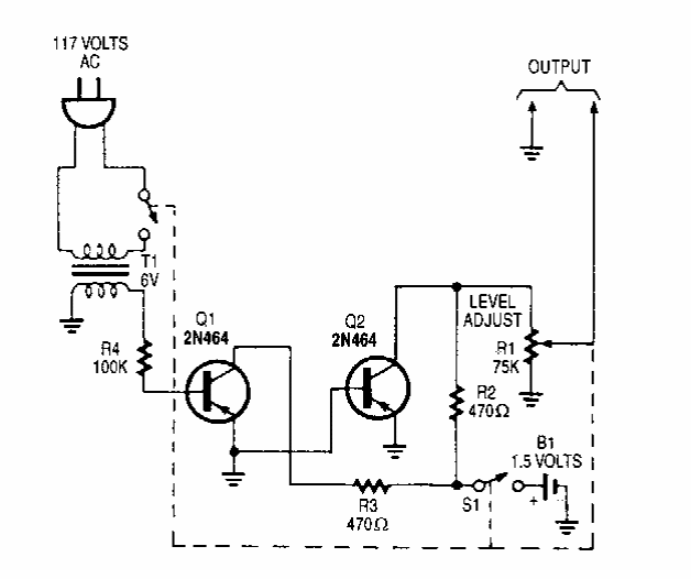
Based on the frequency of the power grid, this circuit produces square signals for use in digital circuits such as clocks and stopwatches. The circuit is from a Popular Electronics from the 90s.

Based on the frequency of the power grid, this circuit produces square signals for use in digital circuits such as clocks and stopwatches. The circuit is from a Popular Electronics from the 90s.
