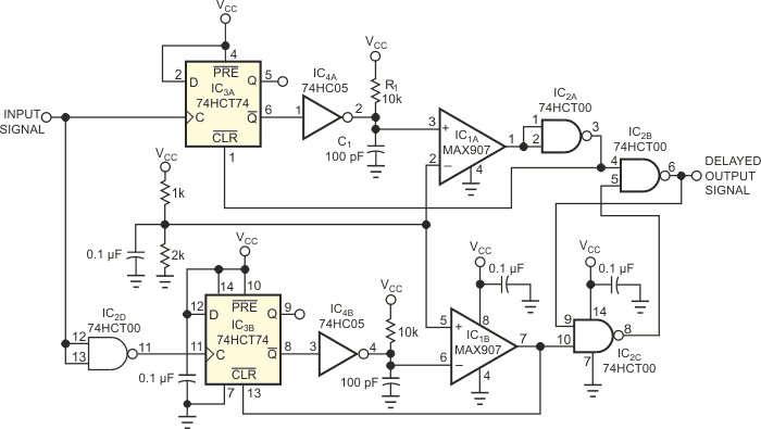
This TTL delay circuit has long delay times which can be determined by R1 and C1. The base is in common TTL and Maxim's MAX907.
Although this version of electric fence is quite sophisticated due to the number of components it uses and...
Using the M1575 this switching converter was found in National Semiconductor documentation from...
This circuit was obtained from a 1985 Electronic Desing. The circuit uses a Darlington which may be...