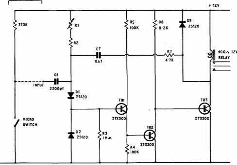
We found this timer for times of a few minutes in a 1974 Ferranti transistor manual. The relay is 37 mA sensitive type.
Although this version of electric fence is quite sophisticated due to the number of components it uses and...
Using the M1575 this switching converter was found in National Semiconductor documentation from...
This circuit was obtained from a 1985 Electronic Desing. The circuit uses a Darlington which may be...