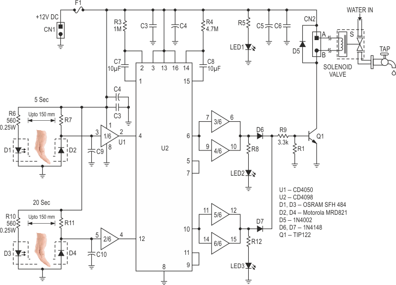
This dual control was based on Texas Instruments documentation for the CD4050. The circuit has two optical sensors to turn the tap on and off or time it out in 20 seconds. The circuit was developed around the Covid 19 Pandemic and uses common components.




