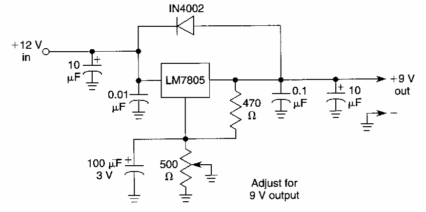
In the figure we have a 9V source using a 5V 7805 regulator. The circuit is from an American documentation from the 90s. The circuit has a 12V input. The maximum current is 1 A.
This configuration was found in an American publication from the 90s. Operators admit equivalents just...
The circuit shown in the figure has basically the same configuration as any TTL oscillator, with...
This circuit with the PLL567 serves as a decoder for PWM modulated signals of frequencies up to...