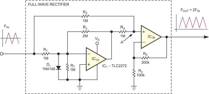
The purpose of the circuit below, based on the Texas Instruments TLC2272, is to double the frequency of a triangular signal. The maximum frequency is on the order of 20 kHz for the operational, but another type can be used for higher frequencies.
The purpose of the circuit below, based on the Texas Instruments TLC2272, is to double the frequency of a triangular signal. The maximum frequency is on the order of 20 kHz for the operational, but another type can be used for higher frequencies.