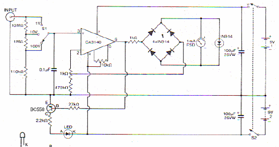
We found this circuit in an internet documentation. The circuit uses a 1 mA instrument, and the power supply consists of two 9 V batteries.

We found this circuit in an internet documentation. The circuit uses a 1 mA instrument, and the power supply consists of two 9 V batteries.
