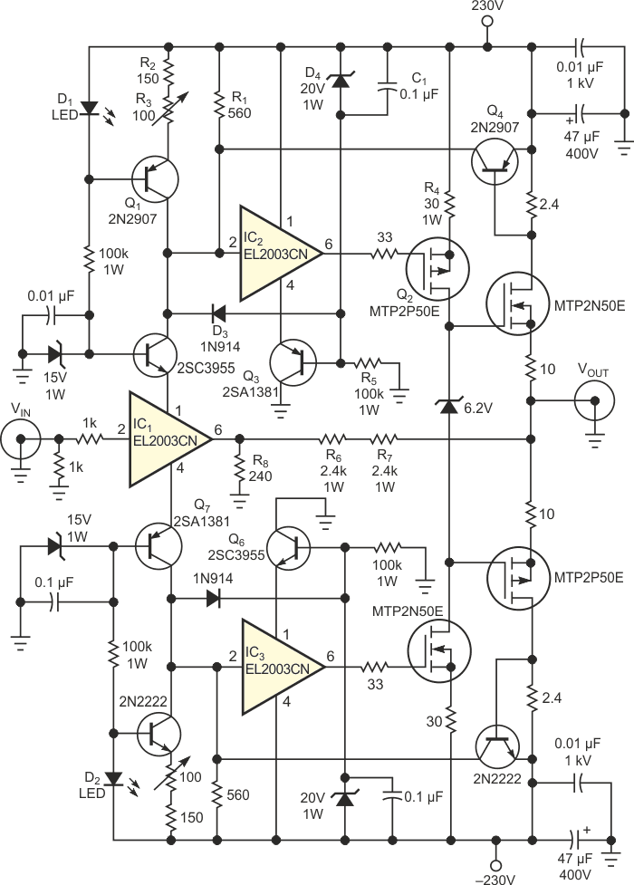
This high voltage amplifier is based on Elantec components based on high voltage feedback. The supply voltage range is 50 to 230V symmetrical and the quiescent current is 56 mA.
We found this circuit in the National Semiconductor Audio Handbook of 1977. The circuit produces...
This stage was used in old audio ampliiers and radios from the 1950s and 1960s. It uses one of the...
If the battery is good, the LED flashes. This simple tester uses an LM3909 integrated circuit. We found...