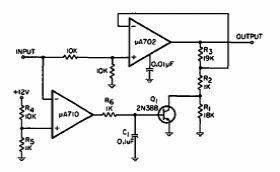
This circuit was found in a 1966 EEE. It is intended for automatic switching of the measurement range of a multimeter. Operational amplifiers are from the period.

This circuit was found in a 1966 EEE. It is intended for automatic switching of the measurement range of a multimeter. Operational amplifiers are from the period.
