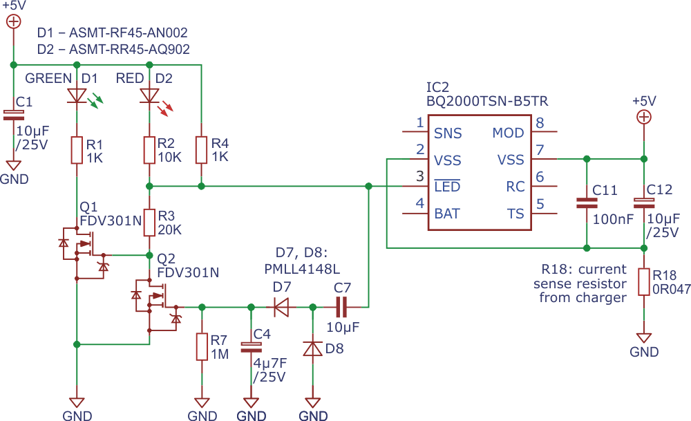
Based on Texas Instruments documentation, this circuit is based on the BQ2000 a circuit used to power LEDs. The circuit can be used with lithium-ion batteries.
We found this circuit in the National Semiconductor Audio Handbook of 1977. The circuit produces...
This stage was used in old audio ampliiers and radios from the 1950s and 1960s. It uses one of the...
If the battery is good, the LED flashes. This simple tester uses an LM3909 integrated circuit. We found...