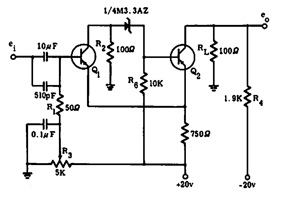
This Schmitt trigger in current mode for frequencies up to 50 MHz was found in a 1969 Motorola manual. Appropriate switching transistors can be used.
We found this circuit in the National Semiconductor Audio Handbook of 1977. The circuit produces...
This stage was used in old audio ampliiers and radios from the 1950s and 1960s. It uses one of the...
If the battery is good, the LED flashes. This simple tester uses an LM3909 integrated circuit. We found...