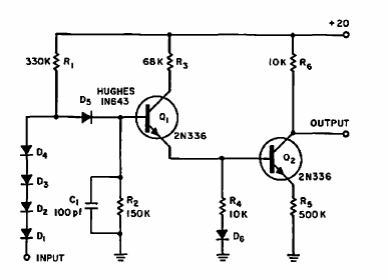
Found in a 1964 publication, this circuit makes use of transistors from the time. It operates on frequencies up to 3 kHz.

Found in a 1964 publication, this circuit makes use of transistors from the time. It operates on frequencies up to 3 kHz.