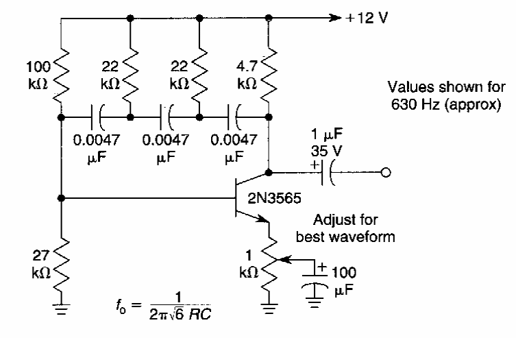
This circuit uses a general-purpose transistor and has waveform adjustment. We found it in an American documentation from the 90s.
The circuit shown in the figure is the version activated at the low level, of the previous circuit...
This circuit uses in operational amplifier to produce square and triangular low frequency signals....
This circuit generates quadrature signals in frequency that depend on the 18 pF capacitors. These...