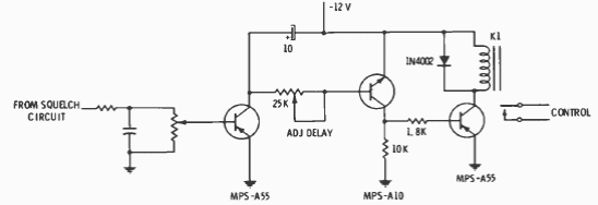
Found in a 1977 publication this circuit is relayed from a signal carrier in a receiver. Transistors are common types at the time.

Found in a 1977 publication this circuit is relayed from a signal carrier in a receiver. Transistors are common types at the time.
