B21126E)
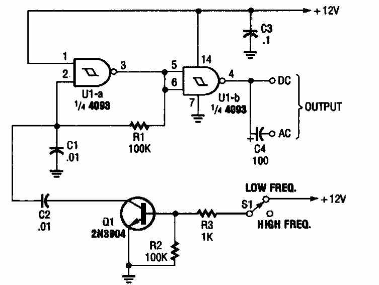
This circuit was taken from an old Popular Electronics. The circuit can have its frequency changed from an external signal. The center frequency is given by C1.
The circuit shown is from the Texas Instruments optoelectronics manual, applying to low power...
This circuit was found in a 1968 General Electric documentation. It has an input impedance of 2 M ohms...
This filter that rejects a frequency range determined by the double-T was found in the August 1993...