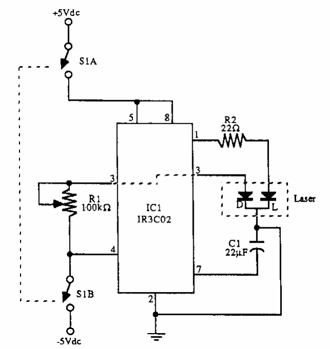
Found in American documentation from the 1990s, this simple circuit excites a LASER diode. The integrated circuit is from Sharp, uncommon nowadays.
The purpose of this circuit is to increase the selectivity of receivers with ferrite antennas. The circuit...
This solid-state relay circuit (SSR) or shield is from a 1995 Electronics Now. With it we can...
We show a channel of a simple preamplifier for ceramic capsules. This circuit is based on a very...