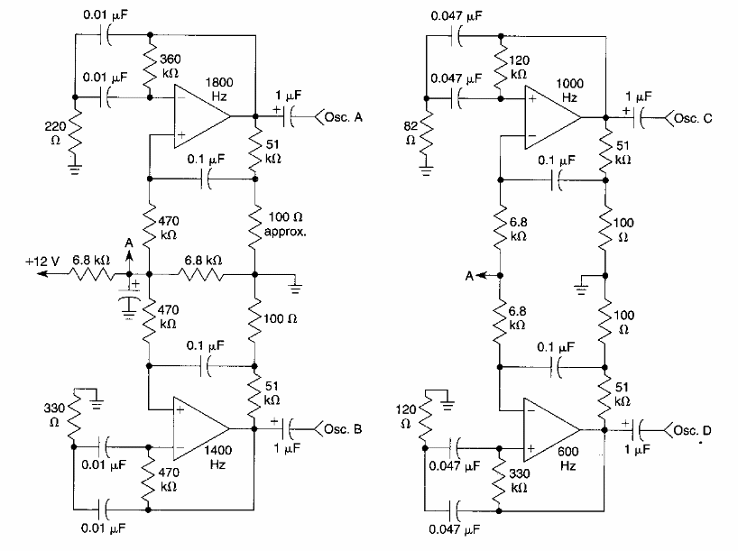
Using 4 operational amplifiers this circuit generates 4 different tones. The circuit is from an American documentation from the 90's. Operational amplifiers are tTL084.
This circuit consists of a simple continuity test with two transistors forming a relaxation...
This circuit is a manual of 1972 RCA power transistors. The critical components of the project are...
Found in the 1974 Ferranti transistor manual, this Schmitt trigger circuit uses general-purpose transistors...