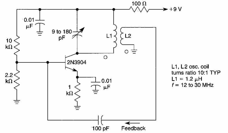
This circuit was found in an American documentation from the 90's. The transistor is a general purpose one. The circuit oscillates well between 12 and 30 MHz with the indicated components.
This circuit consists of a simple continuity test with two transistors forming a relaxation...
This circuit is a manual of 1972 RCA power transistors. The critical components of the project are...
Found in the 1974 Ferranti transistor manual, this Schmitt trigger circuit uses general-purpose transistors...