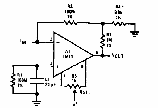
This circuit multiplies the input resistance of an operational amplifier. As the indicated components the input resistance of this circuit is 100 Gohms. The circuit is from a 1990s National Semiconductor manual.

This circuit multiplies the input resistance of an operational amplifier. As the indicated components the input resistance of this circuit is 100 Gohms. The circuit is from a 1990s National Semiconductor manual.
