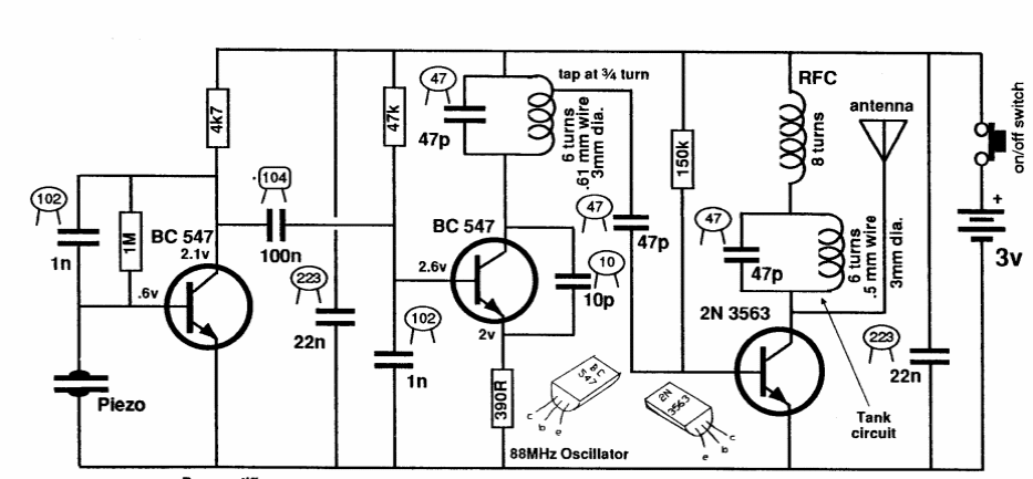
This circuit sends its signals through a wall acting as an FM spy. The circuit is from an Australian publication from 1991.
We found this circuit in Motorola's Linear Databook in 1990. The semiconductor component used is...
This circuit carries small batteries of Nicad that can be connected in series in number of up to...
We have in the figure a traditional amplifier configuration with operational amplifier. The source...