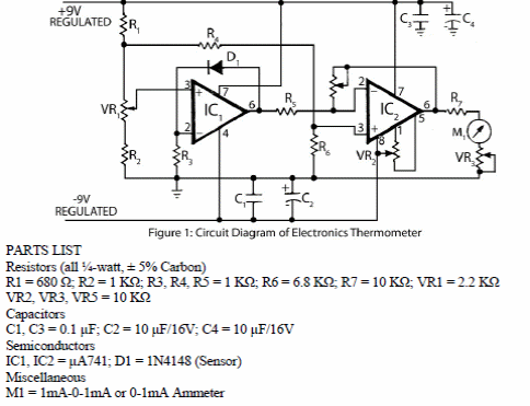
This analog thermometer was obtained from an English documentation. The sensor is a common diode and the indicator a common milliammeter.

This analog thermometer was obtained from an English documentation. The sensor is a common diode and the indicator a common milliammeter.
