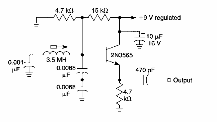
Found in American documentation from the 1990s, this circuit can generate signals of up to a few tens of megahertz. The transistor must be suitable for high frequencies.
We found this circuit in the April 1975 Radio Electronics magazine. The circuit has a latch and...
We found this sophisticated home alarm in a 1994 documentation. The circuit supports sensors of...
This circuit was found in the 1991 Electronics Experimenter's Handbook. It activates a relay when...