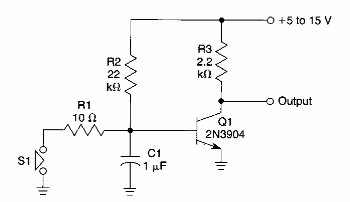
The circuit shown was found in American documentation from the 1990s. The transistor can be of any general-purpose type.
What this interesting circuit does is to warn that a note written on a paper has been removed and...
Using the CMOS 4046 IC this motor control was found in November 1984 Radio Electronics magazine. The...
Powered from 20 V dual power supply this circuit sources 20 W to a 4 ohm loudspeaker. The IC is...