Based on Texas Instruments documentation, this circuit serves for sensor interfacing. The circuit is based on the LF411, but other operational ones can be used.
We found this circuit in the April 1975 Radio Electronics magazine. The circuit has a latch and...
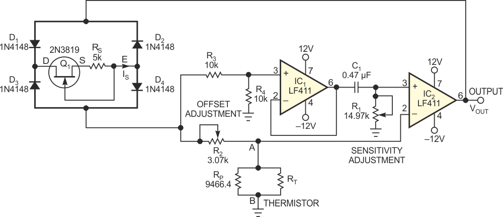
We found this sophisticated home alarm in a 1994 documentation. The circuit supports sensors of...
This circuit was found in the 1991 Electronics Experimenter's Handbook. It activates a relay when...