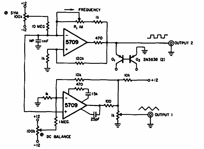
Found in older Signetics documentation, this circuit generates signals from 30 Hz to 25 kHz. Operational amplifiers are from the time, as is the matching pair of transistors.
This configuration (using a logic gate with TTL compatible output) uses an amplifier transistor to obtain...
Placed near a common receiver, this oscillator is intended to generate a beating signal to receive...
Published in the September 1973 issue of Radio Electronics magazine, this diagram may be useful to...