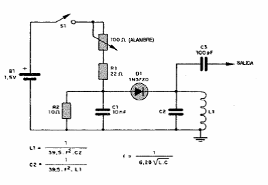
This high frequency oscillator can use any tunnel diode. Formulas for component calculations are given along with the diagram.

This high frequency oscillator can use any tunnel diode. Formulas for component calculations are given along with the diagram.
