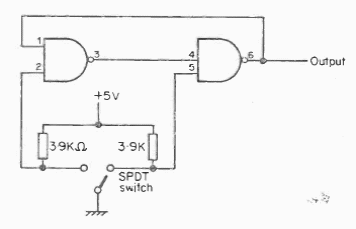
One more anti-rebound circuit of the many that we have in this section of the site and applied to our projects. This uses two NAND gates from the 7400 and applies to TTL circuits.

One more anti-rebound circuit of the many that we have in this section of the site and applied to our projects. This uses two NAND gates from the 7400 and applies to TTL circuits.
