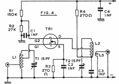
Found in an old English documentation, this circuit is intended to amplify signals in the 2-meter ham radio range. Coil details are not provided.

Found in an old English documentation, this circuit is intended to amplify signals in the 2-meter ham radio range. Coil details are not provided.
