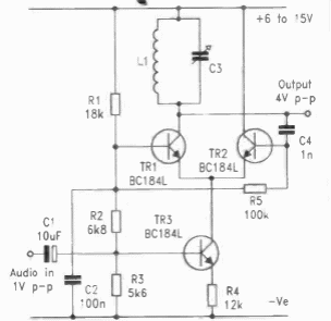
This circuit is a variation of the previous one, containing a modulation input. The components are the same. Transistors support equivalents.

This circuit is a variation of the previous one, containing a modulation input. The components are the same. Transistors support equivalents.
