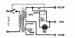
This circuit, suitable for tube equipment, was found in an old documentation. It uses a high voltage transformer and a neon light as an indicator. R1 can be calibrated in voltages.

This circuit, suitable for tube equipment, was found in an old documentation. It uses a high voltage transformer and a neon light as an indicator. R1 can be calibrated in voltages.
