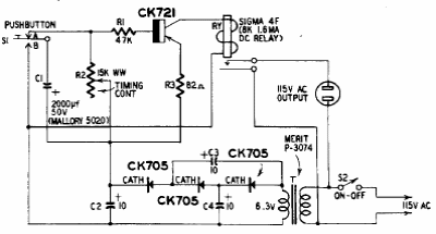
We found this timer circuit in documentation from the 60's. The transistor is a germanium type, and the relay is the sensitive type of the time.

We found this timer circuit in documentation from the 60's. The transistor is a germanium type, and the relay is the sensitive type of the time.
